一、51大赛简介
51大赛
的前身为物理系;始建于1923年中州大学时期的数理系,是51大赛
设立较早的院系之一,先后有多名物理学家和著名学者在此任教。上世纪80年代中期以来,学科和专业建设获得快速发展,2002年组建学院,2012年被遴选为51大赛
首批研究型学院。
一百年来,51大赛
始终恪守“复性正心、格物穷理”之院训,栉风沐雨、薪火相继,已经从单一的物理学本专科教育发展成为能进行多学科、多层次人才培养和开展科学研究的教学、科研基地。先后为国家培养近2万名各类优秀人才,为国家建设与区域经济社会发展提供了有力支撑。
二、师资力量
学院现有教职工154人,其中专任教师134人,博士生导师40人;“长江学者”讲座教授、“国家杰青”讲座教授共3人,国家级青年人才2人,省特聘教授、中原英才计划获得者、省杰青、省学术技术带头人共12人,黄河学者、校特聘教授、校“英才计划”入选者共14人。专任教师中超过80%具有博士学位,近三分之一具有海外留学背景或访问研究经历。
中国科学院院士徐红星为名誉院长,国家特聘专家张振宇教授为首席科学家,形成了学科领军人物引领,省特聘教授、省杰青等为学术骨干,学缘、职称和年龄结构合理的师资队伍。

| 
|
中国科学院院士 51大赛
名誉院长徐红星教授 | 国家特聘专家 物理学首席专家张振宇教授 |

| 
| 
| 
|
国家级青年人才陈珂 | 国家级青年人才白莹 | 省特聘教授郑海务 | 省特聘教授张锦龙 |
三、人才培养
51大赛
以“建一流专业、育一流人才”为办学目标,从“专业基础、思辨意识、创新能力、国际视野”四个方面着力培养“厚基础、宽口径、强能力、高素质”人才。学院开设有物理学和电子信息科学与技术2个本科专业,均为国家级一流专业建设点。依托物理学专业,开设拔尖人才培养“明德计划”和本硕一体“菁英计划”实验班;依托电子信息科学与技术专业,开设“卓越计划”实验班。
物理学、集成电路科学与工程学科为河南省重点(特色优势)学科;拥有物理学博士后科研流动站,物理学一级博士学位授权点,物理学、集成电路科学与工程2个一级学术型硕士学位授权点,电子信息专业硕士学位授权点(集成电路工程、光电信息工程)和学科教学(物理)专业学位授权点。
学院重视本科生的实验实践教学,以物理与电子国家级实验教学示范中心为依托,在中国国际“互联网+”大学生创新创业大赛、全国大学生电子设计大赛、全国大学生智能汽车竞赛、美国大学生数学建模竞赛、全国大学生物理实验竞赛、“蓝桥杯”全国软件和信息技术专业人才设计与创业大赛等学科竞赛中共获得国家级、省级奖励500余人次。学院积极组织教师开展教研活动,教研成果丰硕,2014获得了国家级教学成果奖二等奖1项;建设有一流课程、精品课程、课程思政样板课等省级教学质量工程20余门次。
多年来,学院秉承敬业、励学、求是、创新的院风,为物理学和电子信息领域培养了大批创新性人才,涌现出了一批任职于海内外知名高校、研究机构和著名企业的杰出校友。

|
物理与电子国家级实验教学示范中心 |

| 
|
杜明荣教授获得国家教学成果二等奖 | 中国机器人及人工智能大赛全国一等奖 |

| 
|
第九届全国大学生物理实验竞赛一等奖 | 第十五届中国大学生物理学术竞赛一等奖 |

| 
|
第十一届蓝桥杯比赛一等奖 | 第十八届全国大学生智能汽车竞赛一等奖 |
四、科研方向与科研平台
学院主要围绕凝聚态物理、光学、理论物理、计算物理、电子信息等学科方向开展科学研究工作,形成了新能源材料与器件、光电材料与纳米光子学、热电材料第一性原理计算、量子信息与离子物理、智能传感与网络等特色研究方向,组建了省特聘教授领衔、学缘年龄结构合理的研究团队,拥有河南省高效能量转化科学与技术重点实验室、河南省新能源材料与器件国际联合重点实验室、河南省镁铝铜基原位复合金属材料工程实验室、河南省智能微纳传感技术与应用工程研究中心等省级科研平台,实验室面积约为2500平方米,仪器设备总值近7300万元。
学科面向国际科技前沿,瞄准国家和中原发展的重大需求,不断加强内涵建设,持续提升科研引领水平,稳步增强服务社会能力,努力使学院成为产出创新性科研成果、解决重大科技和工程问题的重要基地。

|

| 
|
磁控溅射-脉冲激光沉积联合系统 | 基础研究平台:原子分辨物性表征平台 |

| 
|
放电等离子体烧结系统(SPS-211LX) | 台式电子顺磁共振波谱仪(EPR200M) |

| 
|
台式扫描电子显微镜(Phenom ProX) | 荧光寿命光谱仪(FLS980E-S1S1-tm) |

| 
|
飞秒瞬态吸收光谱仪+飞秒激光放大器系统 | 数控加工中心(VFP-40A) |

| 
|
三靶磁控溅射沉积系统 | 单分子检测及动力学分析测试系统+全自动宽带调谐飞秒激光器 |
五、科研成果
学院坚持内涵式发展与外延式发展相结合,科学研究硕果累累;近五年承担国家级项目42项,平均立项率达24%;获省部级及以上科研奖励7项,在Nature Photonics、Nature Catalysis、Physical Review Letters等顶级期刊发表高水平学术论文100余篇,自然指数跃升至国内高校第55位。

| 
|
陈珂等,Nature Photonics,2019,石墨烯光子晶体光纤电光调制器 | 郑海务等,ACS Nano,2020,压电光电子学与铁电极化耦合 |

| 
|
白莹等,Advanced Functional Materials,2022,压电层调控锂离子电池界面离子输运 |

| 
|
张锦龙等,柔性直流输电换流站IGBT在线监测系统 |
 
|
化五星等,Nature Catalysis,2022,将实验可测量的p电荷密度作为描述因子用于筛选高活性锂硫电池催化剂 |

|
闻波等,PNAS,2023,深度神经网络势函数的大尺度分子动力学模拟揭示了无缺陷二氧化钦表面水分子的分解复合机制 |

|
刘仁明等,Phys. Rev. Lett. 2023,实现高效等离激元-单激子室温量子强耦合作用,使其成功率由当前所报道的1%大幅提高至80% |

| 
| 
| 
|
部分河南省自然科学奖证书 |
|
|
|
|
|
|
|
六、对外交流
近年来,学院教师出国(境)访学交流25人次,具有国(境)外学习(交换或联合培养)经历的学生18人;举办全国学术会议2场,教师参加国际性学术会议60余人次;举办学术讲座100余场,邀请国(境)外学者来校讲学或合作研究30余人次;通过多渠道的交流合作建立了较为广泛深入的合作关系,积淀了丰富的合作成果,扩大了学科国际影响力,获批河南省国际科技合作项目5项,聘任长期外籍特聘教授3人和河南省特聘讲座教授1人。

|
爱因斯坦世界科学奖得主、能源界最高奖—埃尼奖得主、中国科学院外籍院士 王中林(左)到校指导工作 |

|
美国橡树岭国家实验室首席科学家戴胜研究员来访 |

|
欧洲科学院院士、伦敦大学学院(UCL)数理学部部长Ivan P. Parkin教授来访 |

|
物理学诺贝尔奖获得者崔琦教授来校访问 |

|
中科院青年创新促进会信息与管理分会年会在我校召开 |

|
第十四届全国X射线衍射与新材料学术大会暨国际衍射数据中心(ICDD)研讨会 |

|
第二十二届全国光散射学术会议在在我校召开 |
七、学院文化
学院以“文明风尚,和谐物院”为主题持续开展“学院文化建设年”活动。相继开展了院徽、院训、院风征集,“最美物院”摄影比赛,学院网站建设,微信、微博及学生品牌活动等特色突出的学院文化建设活动;学院工会组织丰富多彩的文体活动,极大增强了学院的凝聚力和向心力,提升了全院师生的参与感、自豪感与主人翁意识。每年举办“物语”科技科普展,展示学院在教学、科研、实验和学生竞赛等方面取得的部分成果。学院注重加强与校友的密切联系,不断推进校友组织建设,基金工作取得突破。
新的百年,学院将继续秉持敬业、励学、求是、创新的院风,不断引领学科建设,服务社会发展,推动科技进步,朝着“双一流”建设目标,奋勇向前。

| 
|
物语科技文明展 | 教工观看爱国影片 |

| 
|
“庆六一”亲子游艺活动 | “敬老爱老 九九重阳节健康行”活动 |

| 
|
51大赛
教职工乒乓球比赛冠军 | 暑期三下乡社会实践活动 |

| 
|
2024年“格物十佳最美教师”表彰 | “从事教育工作30+年”教师表彰大会 |

|
“喜迎国庆健步走 不忘初心快乐行”活动 |
八、就业形势
学院拥有一大批具有国际先进水平的科研仪器和设备,保证了研究生教学和培养的顺利进行。随着科研、教学条件的改善以及学位点内涵式建设的加强,研究生培养质量逐年提高;部分研究生到国内外著名高校、研究所攻读博士学位,毕业生一次性就业率达100%,受到社会的广泛赞誉。

| 
| 
| 
|
路军岭 国家杰青、青年千人,中国科学技术大学 | 高影 青年千人,中科院上海生科院生化与细胞所 | 程纲 国家级青年人才,51大赛
| 申怀彬 国家级青年人才,51大赛
|

| 
| 
| 
|
陈珂 国家级青年人才,51大赛
| 白莹 国家级青年人才,51大赛
| 申智灵 创元网络技术股份有限公司总经理 | 陈向炜 商丘师范学院 |
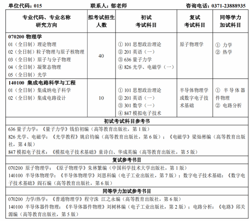
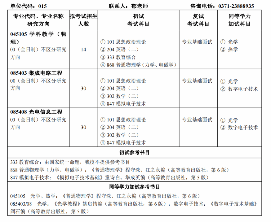
九、2025年硕士研究生招生专业
(一)学术型

(二)专业学位

十、近年国家线参考

|
物理学(070200) |

|
集成电路科学与工程(140100) |

|
集成电路工程(085403) 光电信息工程(085408) |

|
学科教学(物理)(045105) |
联系方式:
河南省 开封市 金明大道 51大赛
51大赛
咨询电话:0371-23888935(郁老师)

| 
|
51大赛
网址 | 51大赛
微信公众号 |